发布时间:2021-11-26 浏览次数:
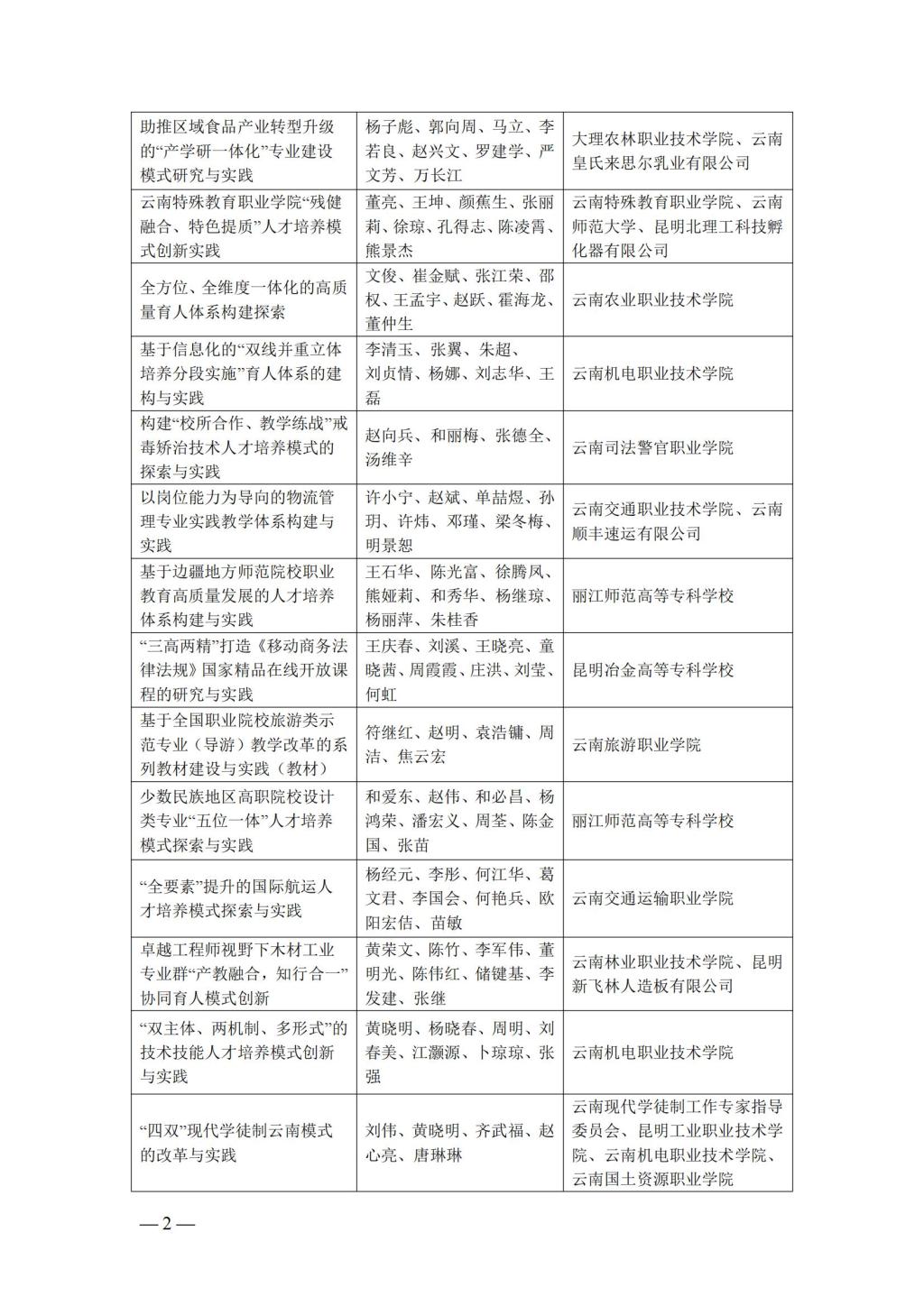
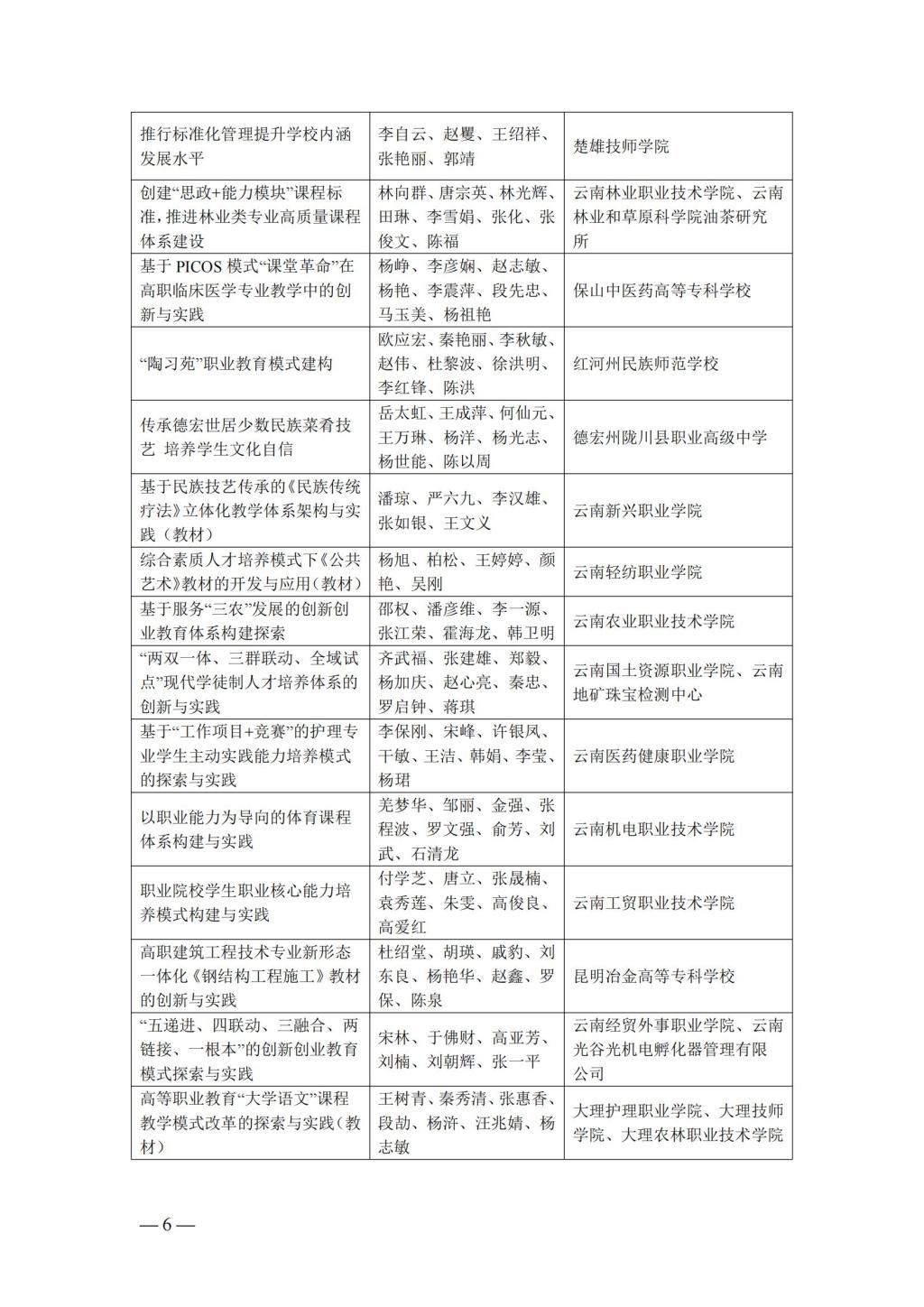
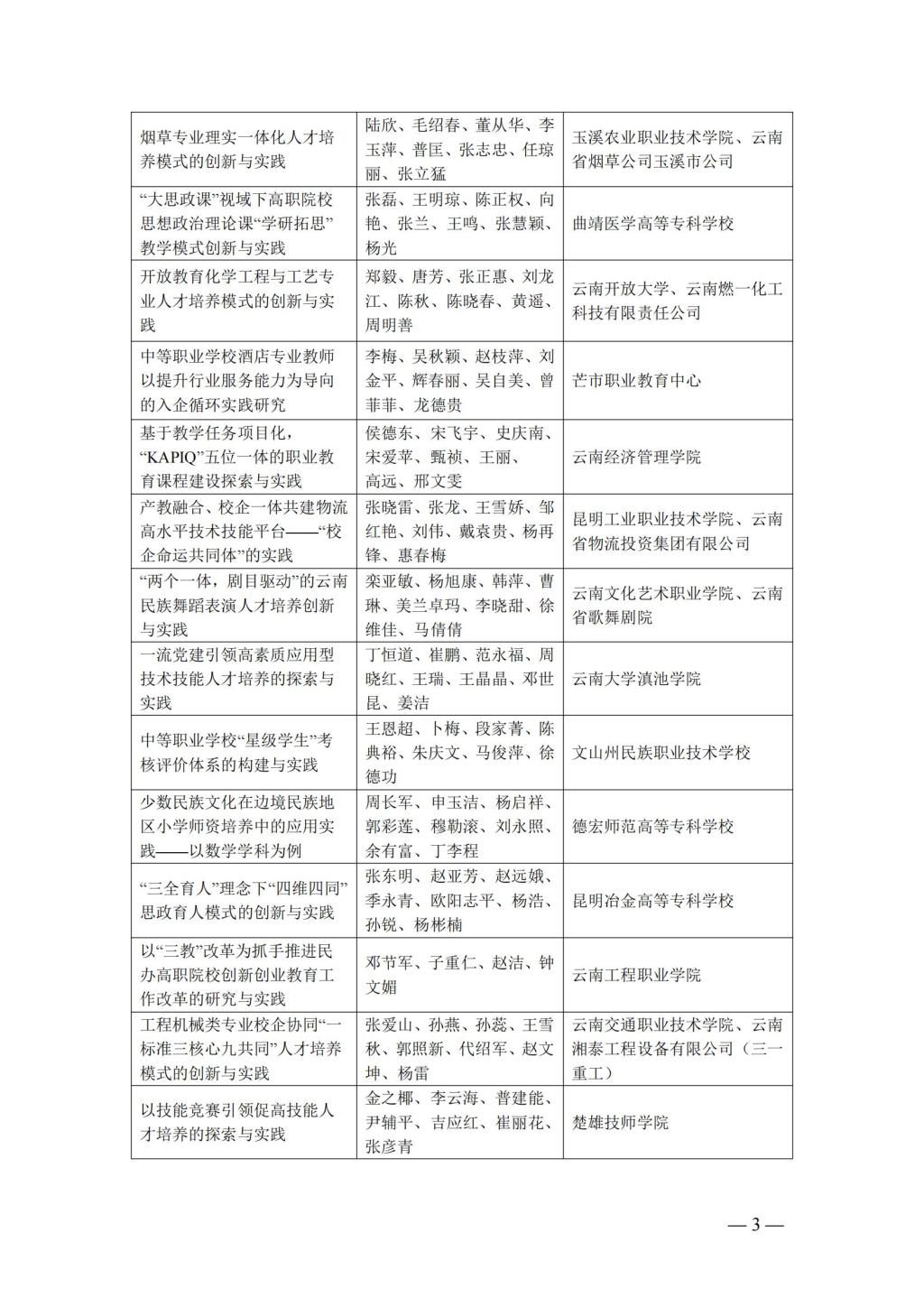
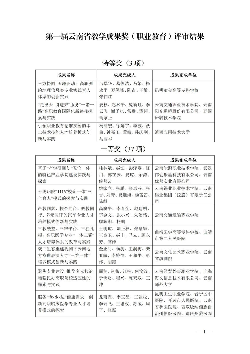
近日,经单位推荐、省教育厅组织专家评选,第一届云南省教学成果奖(职业教育)拟获奖成果100项在云南省教育厅官网进行公示。其中,我校参与申报的《“四双”现代学徒制云南模式的改革与实践》荣获一等奖, 《“两双一体、三群联动、全域试 点”现代学徒制人才培养体系的 创新与实践》《双目标、三融合、四维度高职创新创业教育模式探索与实践》两项成果荣获二等奖。
附第一届云南省教学成果奖(职业教育)评审结果
上一篇:马克思主义学院党总支开展主题党日活动——瞻仰爱国主义教育基地
下一篇:我校召开党史学习教育工作推进会 学习贯彻全省教育系统学习宣传贯彻党的十九届六中全会精神暨党史学习教育工作推进会议精神
版权所有 © 云南国土资源职业学院
电话:(0871)-68160123
地址:云南省昆明阳宗海风景名胜区观山邮编:652501
云教ICP备1109002滇ICP备16008824号-2